SEO优化流量和改善页面不是网站分析师的直接工作,但一个优秀的网站分析师得有能力为产品和运营部门提供分析和建议,并在公司中形成数据氛围,保证各个部门向着同一个目标前进。毕竟,网站分析是一个发现问题、分析问题和解决问题的过程。而流量对一家互联网公司的重要性不言而喻,所以我们做流量分析、内容分析和转化分析等工作,因为我们关心流量的背后能为网站带来多少收入。
1.2流量数据的分类
直接流量:是指访问者直接输入域名访问网站产生的流量;
1.3直接流量的分类及分析
假如发生referer信息的丢失,推介流量便会被系统算做直接流量;当访问者首先通过搜索引擎或标记链接访问网站后,再次直接访问时,这部分也会被记录为之前的访问来源,算做直接流量。由于直接流量的复杂性,我们在分析前得弄清直接流量的分类组成和对应的分析法。
1.3.1直接流量的分类
直接流量通常包含以下三大类的流量,如图:
针对浏览器地址栏产生的流量,一般从Landing Page、页面访问路径进行分析。
1)Landing Page:由于大部分是网站的首页,如果Landing Page不是网站首页的那部分流量,大部分都不是浏览器地址栏产生的流量。
2)页面访问路径:当发现网站的直接流量变高,或者质量变差等异常现象,一般以网站首页为起点,通过路径分析发现问题。
知道真实和虚假流量的特征后,那么如何辨别呢?通常,辨别虚假流量是通过判断流量产生的时间/地理位置/网络属性/跳出率,访客进入页面的路径/点击分布图/重合度/忠诚度去分析的。
2)流量的地理来源
通常访客是来自各个不同的地理位置,而虚假流量很难使用多个IP来产生流量,所以如果流量集中来自一个地区就比较可疑了。
3、流量的网络属性
真实流量下,访客网络的接入方式应该是千差万别的,而虚假流量的接入一般比较单一。所以,如果访客接入方式只提供1-2种服务提供商的名称就比较可疑了。
4)流量的跳出率
真实流量下,访客可能在任何时间跳出,如果跳出率比较集中在某一个时间段,则要重点分析那个时间段的流量地理来源以及流量的网络属性了。
5)进入入径&点击分布图
通常,由于广告活动会有一个登录页面,所以流量入口只有一个。真实访客进来后会点击不同的链接,可能在任何一个页面离开,而虚假流量的访问路径与离开页面一般都相同。
6)访客忠诚度分析
通常来说,一定数量的访客访问网站后是会对网站进行回访的,即使数量很少。所以,真实流量会有访客再次回访的行为产生,而虚假流量一般是不会有回访的,对于那些没有回访的流量一般是异常的。
7)访客重合度分析
对于不同的流量渠道,可以使用访客重合度分析法判断是否为虚假流量。一般,当某个渠道在短时间内有较高访客重合度时候,就需要进一步检查流量的质量了。
二、常用的网站流量分析工具有哪些?
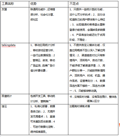
目前,市面上常用的运营数据分析工具有友盟、talking data 、百度统计、谐云等,下面主要说下这几个主流工具的使用特点,它们的对比如下:
三、如何进行网站流量的质量分析?
知道了哪部分才是网站的真实流量,那么对于这部分真实流量的质量该如何评估呢? 我们去评估网站流量的质量是因为只有保证有质量的流量,才能为企业带来价值。
网站的质量分析一般是按照质和量两个维度来衡量的,如下图所示:
